Today, we had a 'kit bash' session with Tom and Meg. We were given a set of pre-made models and had to construct a robot out of it. I didn't quite get around to colouring mine or messing around with the textures but I had fun regardless and like the result.
Tuesday, 23 February 2021
Sunday, 7 February 2021
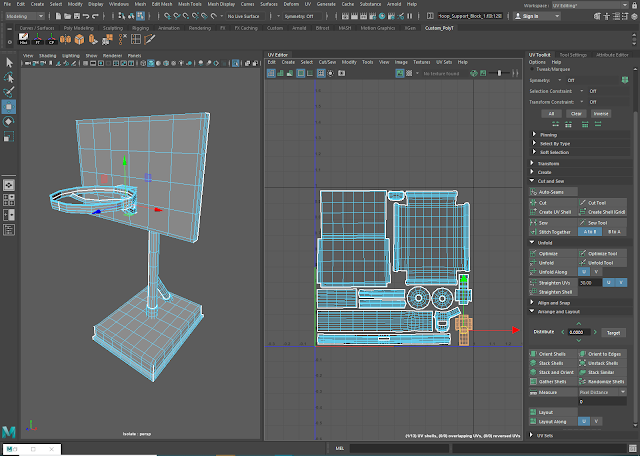
Major: Prop UV Layouts
I spent the last day or so going over my props and laying out their UVs as well as making minor adjustments to some of the models in between thesis work. Now, all of my props are ready to be textured and placed into their respective environments once they have been made as well.
I do have to say that doing so many UVs has actually made me feel a bit more confident in my ability to do so, as I always felt in previous years that I didn't really understand what I was supposed to be doing or if I'd actually done it correctly. Now, I feel like I have a more solid understanding of how it works.
Basketball hoop:
Wednesday, 3 February 2021
Minor: Reflective Statement
The Minor project turned out a lot different than I’d expected it to. It was definitely tough, but it certainly wasn’t all bad and I feel like I’ve come out of it with quite a few insights.
Starting with the things that could’ve gone better, I really do think that I’m nowhere near as far as I would’ve liked to have been at this point in time. Looking back on it I think I might’ve been far too ambitious given the circumstances I’m dealing with, as my goal for Minor was to have all of my characters rigged and skinned or even textured by this point, which clearly isn’t the case.
I don’t want to dwell on the COVID situation since it’s obvious how much it’s affected everyone including myself in all sorts of ways at this point - being stuck in our own homes, unable to go to the campus, with minimal face-to-face contact was never an ideal situation - but it’s out of anyone’s control.
Alongside this, I’m struggling with a lot of health problems that have essentially wreaked havoc on everything that I’d planned. My ability to work as fast as I once would’ve been able to is being excessively hindered and it’s worsened and opened up a plethora of other issues that I was already having difficulty with (mental health in particular) and it isn’t helped by the aforementioned COVID situation causing an inability to receive adequate treatment (or any at all, really).
It’s definitely affected my outlook on things and as much as I wanted to focus on taking some time to process and come to terms with some of the ramifications of these problems on my personal life, it was a task easier said than done because of how it’s affected and still is affecting a majority of my life and a new issue cropping up much more recently is yet another setback on top of this.
As a result, I’m struggling to be positive about my project and find motivation. I don’t feel as happy with my project as I might have done had I not had these illnesses as I feel like I had the potential to get a lot more done than I currently have. One thing I’ve noticed is that I’m plagued quite often with this feeling of being ‘lost’ with my university work and as if I am not capable of achieving what I want, and even though drop-in sessions and tutorials are extremely helpful, I find it very hard to keep up and I’m very aware that I’ve fallen into a loop of becoming more and more avoidant of the course as a whole. I’m not sure if this stems from the above issues and a combination of imposter syndrome (namely my inability to be satisfied with anything I produce) as well as finding difficulties in reaching out about my issues, but it’s also led to me comparing myself to my peers far too much and all of these are habits that I intend on working on as it’s having very detrimental impacts on a lot of my work and has very frequently made me want to give up entirely.
In terms of the work I’ve produced specifically, I take issue mainly with my head models. I’m, quite frankly, extremely disappointed with how they’ve turned out so far. My lack of confidence revolving around head modelling seems to have been exacerbated by the fact that every iteration of any of my head models that I’ve attempted so far is something that I am deeply unsatisfied with. The only one that I feel has been even marginally successful is the latest version of the dog head model, and even then, I’m really not happy with how its ears have translated to 3D and feel that all three models could be vastly improved.
On the other hand, there is quite a bit that I’m proud of. Firstly, I’m happy that the story aspect of my film is now fully realised in a visual format with the animatic; cutting out and editing shots for a second time this project and adding more detail in places I feel has given me a clear, easy-to-read set of storyboards and will hopefully help me produce a cohesive final film.
My 2D work is fully completed, too. It might not be to quite the standard as I would’ve liked since I had to rush it along to move onto 3D work as quickly as possible, but I still now have everything that I need and I know what I have to be doing to get to the end of Major (texturing, skinning and rigging, and animating characters and setting up the environments and props in a similar manner). On that note, I am satisfied with the redesigning of my characters, props, and environment and I feel like I have successfully created a cohesive world.
The 3D process, character modelling in particular, is something that I feel like I understand a lot better than I did with Jetpack Jones. I’m not encountering smaller, more insignificant issues that I did before as I feel like in some aspects I actually know what I’m doing now and it seems to be a testament to how much more comfortable I am with Maya compared to previous years. I do, however, dread moving onto skinning and rigging due to the error I ran into with my Jetpack Jones model when I was trying to skin him that made the skinning process practically impossible to continue with. Regardless, I intend on completing these processes as soon as I can.
I am also happy with my props; they’re all now fully modelled and ready to have their UV layouts and textures completed. I am looking forward to seeing them realised properly in a 3D environment and to begin creating my environments (for which I have hopes that I will also be proud of them, too).
Another minor thing that is somewhat external to the course that I found helped me immensely is that small pockets of myself and others have been interacting on a semi-frequent to regular basis and have been supporting each other with work and other problems. This has helped offer something of a slight remedy to the out-of-touch feeling that I’ve been experiencing and I am glad that I have these networks to give and receive advice within, especially when it came to the Minor project.
Overall, while I’m still doubtful about the future and hold some concern for how Major will pan out given how unpredictable my personal circumstances are, I am still determined to walk out of this with a film that is as finished as it can possibly be and that I can at least be a little bit proud of.
Monday, 1 February 2021
Minor: Turnarounds
To show the models that I've been working on, I made three sets of turnarounds (one for each species). All videos include wireframe and 'clay' versions of both body types of all species.
Human:
Cat:
Dog:
-
Fig. 1: Theatrical release poster for Coco (2017). This review will be investigating Christopher Vogler’s and Carl Jung’s archetype...
-
My thumbnails for Armilla allowed me to explore the ways in which water is central to the city's infrastructure. Given the informati...
-
Fig. 1: Theatrical release poster for Treasure Planet (2002). Ron Clements and John Musker’s Treasure Planet (2002) is an animated s...
