Saturday, 20 March 2021

Major: Environment Modelling (Hallway and Classroom)

 I carried on modelling my environments while working on the characters. Firstly, I made some tweaks to the classroom environment by taking out geometry that wasn't going to be visible to the camera in any of the shots to further minimize the size of the scene where possible, and then editing the position of posters and other pieces in the scene to make it slightly more characterful by having some of it be slightly off-kilter to match some of the furniture.

I haven't yet moved the position of the chairs or tables since they will be arranged specifically to work around the characters when it comes to putting them in the scene.


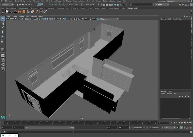
I then proceeded to model the hallway by following the same processes that I used for the classroom. This involved setting up the scene with reference images that I'd drawn and beginning to make the walls and floors as I needed them.


I then cut holes into the walls for the doors and windows, and then indented the areas of the walls that required it.



Doors and windowframes were then put into the scene. 


Finally, I created some lockers to fit into the side hallway and next to the double doors. The scene was then finished and ready to have furniture imported into it.


The final scene:



Next, I will work on the playground, followed by the front of the school.


Thursday, 18 March 2021

Major: Environment Modelling (Classroom)

In the meantime while working on my characters, I began to model my environments. The first that I decided to do was the classroom, as it would be the most busy in terms of objects in the scene and thus would take a slighter longer amount of time to arrange compared to the others.

I started by importing my drawings as references and placing them on a separate layer, before beginning to build the shape using planes. I used edge loops to create detailing around the top and bottom of the walls.




I then separated the walls from one another so I could switch their visibilities on and off when it's needed for modelling to be able to see better, as well as for when it comes to filming shots later on.


Next, I cut holes into the walls to create the doors.


Before proceeding with the doors right away, I made the two carpets by either door so I wouldn't forget to do so later on.


I then made both doors.



Next was the two boards on the wall.


As with the doors, I cut holes into the walls where the windows would be by placing edge loops and deleting the necessary faces.



The completed room without props:



The completed room with the extra furniture added in:



Since this scene in particular is very object heavy and might cause problems later on down the line once the scene is textured and lit, I will be considering ways in which I can cut down on the load for individual shots by removing portions of the scenes and objects within it whenever they aren't involved with a shot or by looking at stand-ins.

Tuesday, 16 March 2021

Major: Refining Base Models

I made some tweaks to all of my bases before putting them back together in order to model the extra pieces onto them to make them look more like individual characters later on.